BB贝博艾弗森原官方网站
站点地图
首 页
走进工商
学校概况
学校纵览
好学工商
高考报道
工商映像
招生信息
招生政策
招生章程
招生计划
历年分数
录取查询
院系设置
就业深造
联系我们
各地市联系人
站点地图
国标代码:13507 河南本科/专科:6506 专升本:6516
(0371)85303666,85303777
首 页
走进工商
学校概况
学校纵览
好学工商
高考报道
工商映像
招生信息
招生政策
招生章程
招生计划
历年分数
录取查询
院系设置
就业深造
联系我们
各地市联系人
首 页
走进工商
学校概况
学校纵览
好学工商
高考报道
工商映像
招生信息
招生政策
招生章程
招生计划
历年分数
录取查询
院系设置
就业深造
联系我们
各地市联系人
首页
>
联系我们
>
各地市联系人
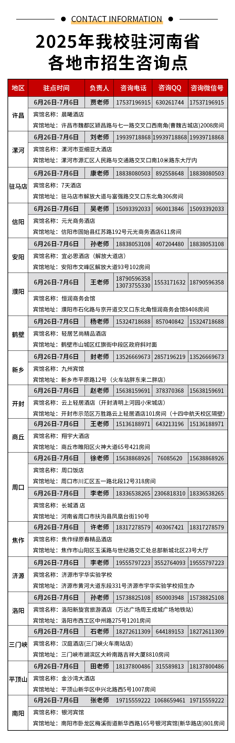
2025年河南省各地市招生咨询点
日期:2025-06-19 09:59:59 发布人:招生网管理员 浏览量:
277
操作>>
核发:招生网管理员
点击数:277
【
收藏本页
】
上一篇:
2025年河南省各地市招生联系人
下一篇:
没有了
返回首页
关闭页面
分享到
相关链接
数字校园
通知公告
信息公开
图书馆
教育基金会
云游
工商
兰考
校区